太阳成集团tyc122cc各同学:
教务处于2022年3月8日发布了《关于组织参加第八届中国国际“互联网+”老员工创新创业大赛的预通知》,为进一步激发员工创新创业热情,营造浓厚的创新创业校园氛围,力争在第八届中国国际“互联网+”老员工创新创业大赛中取得优异成绩,现将院内选拔赛有关事项通知如下:
一、大赛目标
更中国、更国际、更教育、更全面、更创新
二、赛程安排
校内选拔赛分为院级选拔赛、校赛两级赛制。院级选拔赛由各学院负责组织实施,校级比赛由大赛组委会组织实施。
(一)大赛总体安排
第八届中国国际“互联网+”老员工创新创业大赛将于2022年4月至10月举办:
1.2022年4月正式开放报名;
2.2022年4-5月,开展院级初赛和校级决赛;
3.2022年8月,开展省级比赛;
4.2022年10月下旬,择优选拔项目进行总决赛现场比赛。
(二)院级初赛
1.报名方式
本届大赛统一采用网上报名的方式。
(1)平台报名
国赛平台报名:参赛团队通过登录“全国老员工创业服务网”(网址:cy.ncss.cn)或微信公众号(名称为“全国老员工创业服务网”或“中国互联网十老员工创新创业大赛”)任一方式进行报名。服务网的资料下载板块可下载员工操作手册指导报名参赛,微信公众号可进行赛事咨询。
(2)院内报名
请参赛同学加入QQ群729441735

A.参加高校主赛道报名同学下载并填写附件1《第八届中国国际“互联网+” 老员工创新创业大赛太阳成集团tyc122cc校内选拔赛(主赛道)报名表》和附件2《第八届中国国际“互联网+” 老员工创新创业大赛太阳成集团tyc122cc校内选拔赛(主赛道)报名汇总表》,于2022年5月5日前发至物院联系人郭老师gc30348@163.com,附件1、2同时发送成功才算作有效,其中附件2仅由项目负责人填写。
B.参加“青年红色筑梦之旅”赛道报名同学,下载并填写附件3《第八届太阳成集团tyc122cc“互联网+”老员工创新创业大赛“青年红色筑梦之旅”校内选拔赛报名表》和附件4《第八届太阳成集团tyc122cc“互联网+”老员工创新创业大赛“青年红色筑梦之旅”校内选拔赛汇总》,于2022年5月5日前发至物院谭同学1767557885@qq.com及校团委邮箱swjtukcgzs@163.com,附件3、4同时发送成功才算作有效,其中附件4仅由项目负责人填写。
注意:平台报名与院内报名同时完成,才算报名成功。
2.报名要求:
大赛以团队为单位报名参赛。每个团队的参赛成员不少于3人,原则上不多于15人(含团队负责人),须为项目的实际核心成员。
3.获奖比例
主赛道:各学院(单位)以在官网报名数量的10%(不满1组按1组计算)推荐院级获奖名单。在学院推荐名单中设置院级金奖、银奖、铜奖,金奖、银奖、铜奖获奖比例为1:2:3。院级金奖、银奖直接晋级校级决赛。
红旅赛道:各学院根据实际报名参赛情况设置学院奖项,并推荐1-2组队伍进入校级决赛。
(三)校级选拔赛
(1)校内赛时间安排:
集团将于5月中旬前完成校内选拔赛(含初赛、复赛、决赛),由来自校内专家、行业创新创业精英和创投机构的负责人作为参赛项目的评审专家,参加项目的选拔评审。
(2)对于参赛的项目团队,学校将在各阶段组织开展培训指导,推荐优秀项目参加省赛,省赛优秀项目推荐参加国赛。培训指导方式、时间和地点另行通知。
三、参赛要求
1.参赛项目能够将移动互联网、云计算、大数据、人工智能、物联网、下一代通讯技术、区块链等新一代信息技术与经济社会各领域紧密结合,服务新型基础设施建设,培育新产品、新服务、新业态、新模式;发挥互联网在促进产业升级以及信息化和工业化深度融合中的作用,促进制造业、农业、能源、环保等产业转型升级;发挥互联网在社会服务中的作用,创新网络化服务模式,促进互联网与教育、医疗、交通、金融、消费生活等深度融合。
2.参赛项目须真实、健康、合法,无任何不良信息,项目立意应弘扬正能量,践行社会主义核心价值观。参赛项目不得侵犯他人知识产权;所涉及的发明创造、专利技术、资源等必须拥有清晰合法的知识产权或物权;抄袭盗用他人成果、提供虚假材料等违反相关法律法规的行为,一经发现即刻丧失参赛相关权利并自负一切法律责任。
3.参赛项目涉及他人知识产权的,报名时须提交完整的具有法律效力的所有人书面授权许可书等;已在主管部门完成登记注册的创业项目,报名时须提交营业执照、登记证书、组织机构代码证等相关证件的扫描件、单位概况、法定代表人情况、股权结构等。参赛项目可提供当前真实财务数据、已获投资情况、带动就业情况等相关证明材料。在大赛通知发布前,已获投资1000万元及以上或在2021年及之前任意一个年度的收入达到1000万元及以上的参赛项目,请在总决赛时提供投资协议、投资款证明等佐证材料。
4.参赛项目不得含有任何违反《中华人民共和国宪法》及其他法律、法规的内容。须尊重中国文化,符合公序良俗。
5.参赛项目根据各赛道相应的要求,只能选择一个符合要求的赛道报名参赛。已获本大赛往届总决赛各赛道金奖和银奖的项目,不可报名参加本届大赛。
6.参赛项目不只限于“互联网+”项目,鼓励各类创新创业项目参赛,根据行业背景选择相应类型。
7.鼓励员工跨学院组队参赛,项目负责人所在学院为归属学院。参赛团队所报参赛创业项目,必须为本团队策划或经营的项目,不可借用他人项目参赛。
8.已获往届中国“互联网+”老员工创新创业大赛全国总决赛金奖和银奖的项目,不再报名参赛,其他往届项目仍可报名参赛。
9.参赛项目真实、健康、合法,无任何不良信息,项目立意应弘扬正能量,践行社会主义核心价值观。
四、参赛赛道及组别
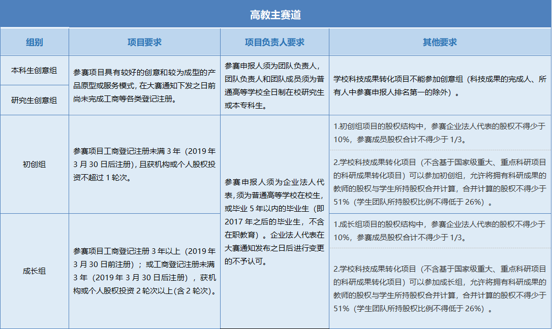
(一)高教主赛道分组

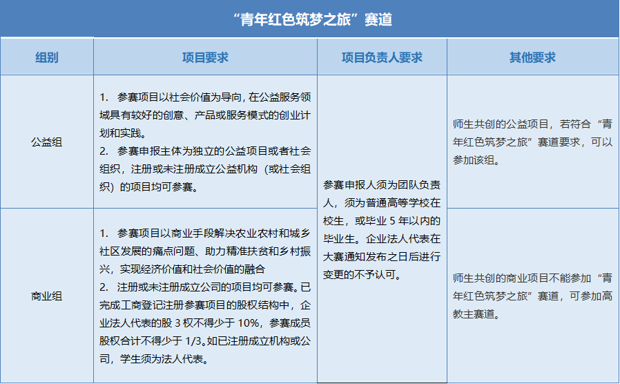
(二)“青年红色筑梦之旅”赛道

“青年红色筑梦之旅”(简称“红旅”)是大赛举办的同期实践活动,聚焦坚决打赢脱贫攻坚战,全面建成小康社会,围绕做好社区创业、乡村振兴、环境保护等,展示在全面建成小康社会征途中敢闯敢为的青年力量。今年是习近平总书记给“红旅”员工回信五周年,举办“红旅”活动全国启动仪式,传承红色基因,服务乡村振兴,深化创新创业实践服务,将“红旅”活动办成最有标志性的中国金课。
五、参赛项目类型
1.“互联网+”现代农业,包括农林牧渔等;
2.“互联网+”制造业,包括先进制造、智能硬件、工业自动化、生物医药、节能环保、新材料、军工等;
3.“互联网+”信息技术服务,包括人工智能技术、物联网技术、网络空间安全技术、大数据、云计算、工具软件、社交网络、媒体门户、企业服务、下一代通讯技术、区块链等;
4.“互联网+”文化创意服务,包括广播影视、设计服务、文化艺术、旅游休闲、艺术品交易、广告会展、动漫娱乐、体育竞技等;
5.“互联网+”社会服务,包括电子商务、消费生活、金融、财经法务、房产家居、高效物流、教育培训、医疗健康、交通、人力资源服务等。
参赛项目应结合以上分类及自身项目实际,合理选择项目类型。参赛项目不只限于“互联网+”项目,鼓励各类创新创业项目参赛,根据行业背景选择相应类型。
六、赛事咨询
(一)第八届太阳成集团tyc122cc“互联网+”老员工创新创业大赛交流群:QQ: 731800840(主赛道),413330018(红旅赛道)。请各项目组成员加入该群(申请入群时统一改为:姓名+项目名称)。
(二)太阳成集团tyc122cc联系人
主赛道:郭老师:66366924
红旅赛道:杨老师:66366924